문제
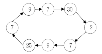
회전 초밥 음식점에는 회전하는 벨트 위에 여러 가지 종류의 초밥이 접시에 담겨 놓여 있고, 손님은 이 중에서 자기가 좋아하는 초밥을 골라서 먹는다. 초밥의 종류를 번호로 표현할 때, 다음 그림은 회전 초밥 음식점의 벨트 상태의 예를 보여주고 있다. 벨트 위에는 같은 종류의 초밥이 둘 이상 있을 수 있다.

새로 문을 연 회전 초밥 음식점이 불경기로 영업이 어려워서, 다음과 같이 두 가지 행사를 통해서 매상을 올리고자 한다.
- 원래 회전 초밥은 손님이 마음대로 초밥을 고르고, 먹은 초밥만큼 식대를 계산하지만, 벨트의 임의의 한 위치부터 k개의 접시를 연속해서 먹을 경우 할인된 정액 가격으로 제공한다.
- 각 고객에게 초밥의 종류 하나가 쓰인 쿠폰을 발행하고, 1번 행사에 참가할 경우 이 쿠폰에 적혀진 종류의 초밥 하나를 추가로 무료로 제공한다. 만약 이 번호에 적혀진 초밥이 현재 벨트 위에 없을 경우, 요리사가 새로 만들어 손님에게 제공한다.
위 할인 행사에 참여하여 가능한 한 다양한 종류의 초밥을 먹으려고 한다. 위 그림의 예를 가지고 생각해보자. k=4이고, 30번 초밥을 쿠폰으로 받았다고 가정하자. 쿠폰을 고려하지 않으면 4가지 다른 초밥을 먹을 수 있는 경우는 (9, 7, 30, 2), (30, 2, 7, 9), (2, 7, 9, 25) 세 가지 경우가 있는데, 30번 초밥을 추가로 쿠폰으로 먹을 수 있으므로 (2, 7, 9, 25)를 고르면 5가지 종류의 초밥을 먹을 수 있다.
회전 초밥 음식점의 벨트 상태, 메뉴에 있는 초밥의 가짓수, 연속해서 먹는 접시의 개수, 쿠폰 번호가 주어졌을 때, 손님이 먹을 수 있는 초밥 가짓수의 최댓값을 구하는 프로그램을 작성하시오.
입력
첫 번째 줄에는 회전 초밥 벨트에 놓인 접시의 수 N, 초밥의 가짓수 d, 연속해서 먹는 접시의 수 k, 쿠폰 번호 c가 각각 하나의 빈 칸을 사이에 두고 주어진다. 단, 2 ≤ N ≤ 30,000, 2 ≤ d ≤ 3,000, 2 ≤ k ≤ 3,000 (k ≤ N), 1 ≤ c ≤ d이다. 두 번째 줄부터 N개의 줄에는 벨트의 한 위치부터 시작하여 회전 방향을 따라갈 때 초밥의 종류를 나타내는 1 이상 d 이하의 정수가 각 줄마다 하나씩 주어진다.
출력
주어진 회전 초밥 벨트에서 먹을 수 있는 초밥의 가짓수의 최댓값을 하나의 정수로 출력한다.
예제 입력 1
8 30 4 30
7
9
7
30
2
7
9
25
예제 출력 1
5
복기
1. 문제에서 회전하는 구조여서 이거를 어떻게 구현할지 몰라서 못 풀었다.
슬라이딩 윈도우를 적용하면 i 번째는 [i, i+k]의 접시들로 구성된다.
for 루프를 돌 때, 먼저 이전 윈도우의 첫번째 접시를 제외시킨다.
이후 윈도우의 마지막 접시를 추가하는데 마지막 접시의 인덱스는 i+k-1 이 된다.
회전 초밥 벨트가 원형이므로, 배열으 끝을 넘어서면 돌아와야 한다. 이를 위해서 % N을 사용해야 한다.
2. 슬라이딩 윈도우 할때, 첫 윈도우를 초기화하는 것도 중요한거 같다. count 배열로 짜는것도 중요하고.
솔루션
N, d, k, c = map(int, input().split())
belt = []
for _ in range(N):
belt.append(int(input()))
count = [0] * (d+1)
variety = 0 # 현재 윈도우의 초밥 종류
max_variety = 0
#첫 윈도우 초기화
for i in range(k):
sushi = belt[i]
if count[sushi] == 0: #새로운 스시
variety += 1
count[sushi] += 1
if count[c] == 0:
variety += 1
else:
max_variety = variety
# 나머지 구간 슬라이딩 윈도우
for i in range(1, N):
# 이전 윈도우의 첫 접시 제거
prev_sushi = belt[i-1]
count[prev_sushi] -= 1
if count[prev_sushi] == 0:
variety -= 1
# 새로운 접시 추가
new_sushi = belt[(i+k-1)%N]
if count[new_sushi] == 0:
variety += 1
count[new_sushi] += 1
#쿠폰 초밥 고려하여 최대값 갱신
current_variety = variety + (1 if count[c] == 0 else 0)
max_variety = (max_variety, current_variety)
print(max_variety)
'Dev > Algorithm' 카테고리의 다른 글
[백준] #9663 N-Queen - 파이썬 (1) | 2025.08.14 |
---|---|
[백준] #6443 애너그램 - 파이썬 (0) | 2025.08.11 |
[백준] #1149 RGB거리 - 파이썬 (1) | 2025.08.07 |
[백준] #11660 구간 합 구하기5 - 파이썬 (3) | 2025.08.07 |
[백준] #24548 도로 정보 - 파이썬 (1) | 2025.08.07 |
댓글